Régulation médicale en France
En France, la régulation médicale est assurée par le service d'aide médicale urgente, le samu.
Historique de la régulation médicale des urgences en France
L'activité de régulation médicale existait déjà lorsque l'ancêtre du SAMU de Paris a été créé par le Pr Maurice Cara et régulait son unique UMH en 1956 ; l'unique médecin de cette ambulance médicalisée faisait office de médecin régulateur pour toutes les demandes de transport inter-hospitaliers faites par des médecins des hôpitaux pour leurs patients « intransportables » sauf sous soins intensifs. À l'époque il n'y avait que deux services de réanimation, à Paris et à Lyon.
Cette fonction n'est officiellement née qu'en en 1976, avec la création du réseau des services d'aide médicale urgente (samu) par le professeur Lareng à Toulouse, afin de coordonner les efforts médicaux entre les équipes préhospitalières (SMUR) et les services d'urgence hospitaliers. Il faut attendre 1979 pour que le samu reçoive directement les appels du public. Toute la régulation médicale des urgences médicales dans un département français est en prise en charge par le Samu : en France, ce Samu est un service hospitalier et les médecins régulateurs sont très souvent hospitaliers. Ils « tournent » également dans les UMH des SMUR. Dans d'autres pays, la fonction du médecin régulateur est assurée par le médecin de l'UTIM/SMUR et son hôpital de base : c'est le cas des pays de petite dimension en particulier de ceux où le concept de régulation n'a pas encore été intégré dans la planification territoriale des urgences de la santé.
Fonction technique du médecin régulateur
La fonction technique du médecin régulateur[1] est de décider en urgence quelle est la réponse la plus efficace à une demande d'aide médicale urgente (DAMU), c'est-à-dire des étapes initiales de traitement d'un patient qui présente des besoins d'aide médicale urgente (BAMU), jusqu'à son admission directe dans un centre de soins urgents spécialisé. Pour pouvoir choisir la meilleure réponse du réseau médicosanitaire, il reçoit les informations sur les ressources de soins urgents, intensifs et opératoires de sa région. Il a délégation de pouvoir pour les mobiliser.
Cas de désastre médicosanitaire national ou international
S'il y a un « désastre médicosanitaire », le médecin régulateur à la délégation de pouvoir de la mise en action des phases initiales des « plans blancs sanitaires » adéquats, tant des moyens mobiles que des établissements de soin. En France, ce principe est appelé système intégré des urgences médicales, ou SIUM. Il envoie, si c'est nécessaire après du poste médical avancé (PMA) un médecin régulateur de l'avant qui régule les norias d'évacuation avec celui du SAMU qui reste en charge pour l'arrière.
En cas de désastre national et international, c'est au Ministère de la santé à Paris que s'organise, dans la cellule de crise, la régulation médicosanitaire. Elle s'appuie sur les SAMU régionaux impliqués et au SAMU de Paris où il installe un de ses représentants délégués que se passe la régulation médicale.
Télémédecine et télédiagnostic d'urgence
Télémédecine et télédiagnostic d'urgence par le médecin régulateur via les télécommunications : l'appelant formule une demande d'aide médicale urgente (DAMU), l'opérateur (médecin régulateur ou personnel assistant de régulation médicale, PARM) doit déterminer le besoin d'aide médicale urgente (BAMU). Un des principaux problèmes est que l'urgence ressentie et exprimée par l'appelant (DAMU) est souvent sans rapport avec le besoin de soins d'urgence réel, soit que l'appelant sous-évalue l'urgence (par exemple accident vasculaire cérébral ou un infarctus du myocarde ayant des signes en apparence bénins), soit, cas plus fréquent, qu'il la surévalue (mal bénin ayant des manifestations spectaculaires, panique, impact social élevé).
En tant que nouveau service médical : le médecin régulateur chef d'équipe
L'équipe médicale de régulation est sous la responsabilité des médecins régulateurs[2] aidés de personnels assistants de régulation médicale (PARM)[3]. Ils travaillent ensemble dans la salle de régulation du Samu sur des postes de travail dotés des instruments de communication et bureautique adéquats qui gère un réseau de radiotélécommunications du système intégré des urgences départemental et même régional.
Mise en œuvre de la régulation médicale
Tâches initiales du traitement
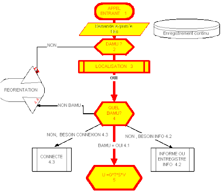
Les tâches initiales du traitement de la demande d'aide médicale urgente par l'équipe de régulation.

À la réception de l'appel, les premières tâches sont prioritaires car l'ARM ouvre le dossier informatisé :
- s'il y a une demande d'aide médicale urgente (DAMU) ; sinon il réoriente, connecte vers un autre service ou personne comme le prévoit le Règlement Intérieur ;
- si oui, elle s'enquiert de la localisation du demandeur et de la demande et ouvre un dossier médical (« affaire ») ;
- elle détermine s'il y a un besoin d'aide médicale urgente (BAMU) évident et s'il faut passer directement l'appelant au médecin régulateur comme le prévoit le règlement intérieur.
Le médecin régulateur recueille lui-même la demande de tout professionnel de soins qui fait la ou les demandes qui ne sont pas traitables par l'ARM :
- il interroge l'appelant ou directement, le patient si possible, pour affiner le télédiagnostic d'urgence (signes opérationnels de régulation) ;
- en fonction de l'urgence, il détermine la réponse adaptée ;
- il contacte directement les médecins qu'il va mobiliser (unités mobiles hospitalières/UMH, services hospitaliers) ou donne un ordre formel à un paramédical ou à un secouriste.
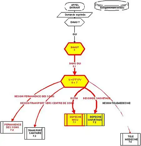
Tâches finales du traitement de la DAMU par l'équipe de régulation
Le dossier de l'« affaire » et le dossier médical du patient continuent d'être enregistrés par les ARM ou le médecin régulateur à chaque étape, ou tâche. Voici les tâches « finales » de la régulation d'un patient :

.
- Recherche et déclenchement de l'effecteur mobile, envoi de véhicule de sauvetage ou d'une ambulance, envoi de médecin généraliste ou orientation vers une maison médicale de la permanence des soins ou déclenchement d'une UMH ou Prescription verbale télémédicale [4];
- recherche et accord entre médecins de prise en charge par la ressource hospitalière choisie ;
- assistance des mobiles pendant toute leur mission ;
- fermeture après classification et vérification finale du dossier informatique ou mise en attente.
La régulation médicale des urgences par les Samu

Le réseau des Samu 15 couvre tout le territoire et même les îles françaises d'outre-mer : la régulation médicale y est particulièrement sophistiquée. La salle de régulation est localisée dans l'hôpital de la préfecture du département. C'est le médecin régulateur qui en est chargé. On dit qu'il « régule », qu'un patient ou une affaire « a été régulé ». Le Samu 15 est aussi appelé aussi centre 15 ou centre de réception et de régulation des appels (CRRA). La régulation médicale des Samu y est chargée par la loi, de gérer l'envoi des moyens médicaux des SMUR qui gèrent les unités mobiles hospitalières (UMH), ambulances de réanimation ou unités de thérapie intensive (UTIM) ainsi que les évacuations dans le cadre de l'aide médicale urgente. La salle de régulation du Samu est un centre de télécommunications avec la demande (public, secouristes, ambulanciers, paramédicaux, médecins) mais aussi l'offre de soins de sa région (hôpitaux, médecins de ville, ambulances). Le centre 15 du Samu est en communication directe avec les sapeurs-pompiers, les policiers et tous les services de sauvetage. Dans la salle de régulation se trouvent des postes de travail pour un ou plusieurs médecins régulateurs et pour les ARM et un support informatique avec enregistrement continu.
Les Assistants de Régulation Médicale
L'équipe[5] comprend des ARM (assistants de régulation médicale) et un ou plusieurs médecins régulateurs. L'ARM reçoit les appels, récolte les informations principales (lieu d'où la personne appelle, nature de l'appel). Le médecin régulateur est chargé d'évaluer la gravité de l'état de la victime en posant des questions à la personne qui appelle. Il détermine la suite de l'appel : simple conseil, ou bien envoi de moyens :
- médecin de garde ou association de médecins urgentistes libéraux type SOS Médecins
- ambulance privée ou publique
- unité de sauvetage : véhicule de secours et d'assistance aux victimes (VSAV) des sapeurs-pompiers
- unité mobile hospitalière (UMH) du SMUR, service mobile de l'hôpital, constituée d'un médecin, d'un infirmier et d'un ambulancier En France, ou pour les patients stables infirmier et ambulancier.
On a ainsi une réponse graduée en fonction de la gravité et de l'urgence de l'affection.
Le médecin régulateur du Samu détermine en accord avec les autres médecins traitants d'amont et d'aval, vers quel centre hospitalier et quel service doit être transporté le patient nécessitant des soins intensifs ou opératoires. Il est renseigné sur les ressources disponibles du plateau technique. Il gère aussi les transferts inter-hôpitaux des patients nécessitant des soins intensifs pendant leur transport.
Une association professionnelle regroupant les Assistants de Régulation Médicale a été créée en : L'AFARM ( Association Française des Assistants de Régulation Médicale )
Responsabilité juridique du médecin régulateur et de son équipe
Le médecin régulateur œuvre pour « assurer aux malades, blessés et parturientes, les soins d’urgence appropriés à leur état »[6] ; il apprécie, en un temps très court, le degré d’urgence d’une situation et lui apporte la solution optimale. Le médecin régulateur évalue l’état de la victime, détermine le moyen de transport adéquat et oriente la victime vers la structure la plus adaptée à son état.
Les contraintes de cette pratique médicale difficile dans l'incertitude : La régulation a pour objectif de proposer les moyens les plus adaptés à l’urgence. Le médecin régulateur procède à un interrogatoire de l’appelant, pas toujours facile à réaliser et qui, souvent, ne permet pas d’identifier les antécédents de la victime. La décision du médecin régulateur peut priver la victime d’une chance de survie et, en cas d’incident, exposer le régulateur à des poursuites. Il est le chef de l'équipe de régulation pendant sa garde.
Étendue des obligations médicolégales du médecin régulateur : Le cadre législatif de la régulation médicale date de 1987 (décret no 87-1005 du relatif aux missions du SAMU) et la jurisprudence en la matière est rare. Toutefois, durant sa mission, le régulateur est soumis aux mêmes règles juridiques et déontologiques que celles qui s’imposent aux autres médecins, en somme à une obligation de moyens. Concrètement, dès la prise de l’appel, il doit rester attentif aux propos de l’appelant et effectuer un choix conforme aux données acquises de la science (voire « les données avérées » selon la loi du relative aux droits des usagers). Les décisions qu’il prend doivent s’appuyer sur des protocoles en vigueur ou des recommandations des sociétés savantes. Théoriquement, le fait de communiquer par téléphone ne devrait pas porter atteinte à la relation médecin/patient qui se traduit par une obligation d’information claire, loyale et appropriée de la décision de régulation prise en échange de l’accord de l’appelant-patient, en fait le non contact direct, la presse, la crise et le téléphone amoindrissent ce contrat tacite idéal.
Sur le plan pénal, toute personne ayant participé au service des urgences et qui a occasionné un préjudice à quelqu’un pourrait voir sa responsabilité personnelle engagée et plus spécialement au titre des deux infractions pénales suivantes :
- « atteintes involontaires à l ’intégrité physique » à la suite d'une faute d'inattention, imprudence, négligence, maladresse ou manquement à une obligation de prudence ou de sécurité prévue par la loi ou les règlements ;
- « omission de porter secours », par exemple si l’appel reçu a été négligé ou est reste sans suite, malgré l’urgence réelle constatée. Un régulateur qui ne pourrait envoyer des moyens lourds, déjà dépêchés vers d’autres victimes, a néanmoins l’obligation d'essayer de déclencher les moyens qui sont à sa disposition.
Bien évidemment, le juge apprécie au cas par cas chaque affaire qui se présente à lui, en tenant compte de la nature de la mission effectuée, des ressources du régulateur au moment des faits, de sa compétence et des moyens dont il disposait.
Statistiques de l'activité de régulation des Samu en France
Les Samu 15 reçoivent environ 10 millions d'appels par an (en 2004), avec une progression d'environ 10 % par an. Les appels au 15 proviennent (statistiques sur les appels pour douleur thoracique) :
- 51 % : public (témoin d'un malaise, d'un accident)
- 30 % : ambulanciers/sapeurs-pompiers (ayant été appelés sur une intervention) ;
- 19 % : médecin généraliste.
Concernant les suites données aux appels :
- 48 % des appels se concluent par un simple conseil médical. Ceci permet de réduire considérablement les hospitalisations (personnes qui se présenteraient spontanément aux urgences).
- 15 % des appels donnent lieu au départ d'un SMUR (données fortement variables d'un SAMU à l'autre).
Régulation médicale lors des crises sanitaires et catastrophes
Le médecin régulateur peut lancer le déclenchement des plans de désastre sanitaire (appelés « plans blancs ») que chaque institution sanitaire est obligée d'organiser. Sur une catastrophe il dépêche en première ligne une unité mobile hospitalière (UMH/UTIM) qui donne la première évaluation de la gravité du sinistre et qui demande des UMH de renfort. Si nécessaire il dépêche ensuite une équipe de régulation avancée qui va le représenter et réguler sur place dans un poste médical avancé (PMA) ou éventuellement un centre médical d'évacuation (CME), au contact des postes de commandement des autorités compétentes. Ensuite il va alerter organiser les renforts et les hôpitaux et même se faire appuyer par les Samu voisins pour l'évacuation des victimes vers l'arrière.
Dans les crises sanitaires comme les épidémies, l'équipe de régulation va appliquer les consignes du ministère de la Santé et réguler les évacuations sanitaires ou les évacuations d'Hôpitaux[7].
Régulation médicale du Service de santé militaire français
La régulation médicale des évacuations militaires de blessés d'un champ d'opérations lointain sont organisées avec les mêmes principes que les civiles. Les ministères de la Défense et de la Santé coordonnent tout simplement l'interface avec les Samu et répartissent ces blessés sur le territoire dans les hôpitaux civils et militaires. La régulation médicale militaire des Evasan militaires aériennes et maritimes est décrite dans la Revue du Carum n° 21[8]
La régulation sanitaire et sociale de la demande de urgences à long terme
La régulation médicale des urgences pressantes par le Samu sur le plan régional est un grand progrès pour ce qui concerne le journalier mais à moyen terme et long terme ce n'est pas suffisant. À part les crises dues à des évènements médicaux épidémiques l'augmentation des demandes d'aide médicale, en France et dans les pays qui ont un système régional intégré des urgences et un Samu, n'est pas le fait seulement des usagers qui « abusent » mais aussi un signe de mauvaise organisation de la santé publique et des soignants, qui demande des réformes qui impliquent d'autres secteurs que la médecine ou la santé.
Par exemple, l'importante diminution du nombre des urgences graves et de la mortalité/morbidité en traumatologie a été provoquée en Europe par des réformes éducatives, policières et juridiques et non par les services de soins urgents. En France, l'augmentation des demandes d'aide médicale urgente au Samu et dans les services d'urgence hospitaliers pourrait être diminuée par une amélioration de la qualité de la régulation médicale du réseau des Samu et de leur « court circuit » par services de secours qui persiste, mais surtout par une réorganisation des soins primaires et de la permanence des soins des généralistes comme les maisons médicales ou la garde permanente est assurée.
Enfin, la création, à côté de la Salle de Régulation du Samu, d’une permanence de l'Information à la Santé géré par des Infirmiers, dont c'est d'ailleurs le métier, permettrait de diminuer ceux qui utilisent le numéro médical d'urgence. Ceci existe déjà dans plusieurs pays européens (Espagne, Angleterre) et latino-américains (Chili). Mais la Régulation Médicale peut s'étendre à d'autres secteurs de la Santé Publique : le Brésil a étendu le concept de la double fonction du Médecin Régulateur, à la fois Technique et Gestionnaire à d'autres centres de Régulation adjacents au, comme le Central de Régulation des Lits Hospitaliers le Samu qui continuant assurer la réponse à "l'Urgence".
Régulation médicale des urgences selon la spécialité et les circonstances spéciales
Chaque spécialité concernée par les Urgences de son secteur géographique se concerte avec le ou les Samu impliqués. Il organise la formation des personnels de régulation et des UTIM. Le principe est de ne pas créer des régulations spécifiques pour partager le travail et les compétences. Certaines spécialités organisent un tour de garde du spécialiste consultant du ou des Samu de la région.
Les urgences médico-psychologiques et psychiatriques
Les urgences médico-psychologiques et psychiatriques organisent aujourd’hui dans plusieurs pays des équipes d’intervention extra-hospitalière intégrées aux ressources mobiles du SIUM/Samu particulièrement dans les crises collectives.
Les urgences médico-judiciaires
Les urgences médico-judiciaires ont des critères de classification de leurs urgences et des lieux d’intervention et des ressources très différents des autres spécialités.
Les urgences de transplantation d’organes
Le Samu et les UTIM sont des ressources de détection et de Transport des donneurs potentiels qui sont très efficaces comme en Espagne. Ici la régulation est nationale et internationale.
Urgences opératoires et de soins intensifs spécialisés hospitaliers
La cardiologie et la neurologie médicales, interventionnelles et chirurgicales ont bénéficié des Samu. Leurs patients en état critique peuvent grâce à une détection et à une orientation directe sans passer par les services d’urgence hospitaliers gagnent beaucoup de temps thérapeutique.
Les urgences obstétricales, prénatales et néonatales et pédiatriques
Elles ont fait beaucoup de progrès dans l’organisation régionale des soins dans le cadre d’un SIUM. Elles bénéficient également de l'agilité qu’apportent les Samu dans les pays riches. Mais même dans les pays pauvres le Samu peut être un moyen pour améliorer la mortalité et morbidité materno-infantile. Le Samu peut être une aide à distance des personnels paramédicaux professionnels ou même des matrones traditionnelles des postes sanitaires de brousse qu'on peut même doter de capteurs échographiques comme dans le Samu français de Guyane.
Les urgences traumatologiques
La régulation médicale des Blessés graves pose plusieurs problèmes spécifiques : la phase initiale de La régulation est soumise à une sorte de réquisition des secouristes ou de la police, l'appelant au Samu n'est pas le patient mais souvent quelqu'un de très éloigné physiquement et psychologiquement, la sémiologie et la nosologie ne sont basées sur la cause « potentiellement grave », le bénéfice de la régulation médicale n'est ici que de lui adresser une UTIM vite, s'il est en détresse vitale. Elle peut lui procurer des soins intensifs contre l'hypoxie cérébrale, la détresse circulatoire et l'analgésie vite pour le stabiliser et l'examiner pour faire un bilan au médecin régulateur. Le grand avantage de la régulation médicale est de lui accélérer l'accès aux soins et les explorations prioritaires en court-circuitant si nécessaire l'hôpital le plus proche, pas outillé ou indisponible.
Notes et références
- ↑ https://samudeparis.aphp.fr/spip.php?article582
- ↑ Responsabilité du médecin régulateur, voir l'analyse de la SHAM
- ↑ « Site en maintenance - MFPH », sur metiers-fonctionpubliquehospitaliere.sante.gouv.fr (consulté le ).
- ↑ Le télé traitement et la téléprescription par le médecin régulateur : voir la conférence de consensus des experts des Samu français voir http://www.sfmu.org/documents/consensus/CE_regul-medicale_court.pdf et http://www.macsf.fr/vous-informer/teleprescription-regulation-medicale.html#internallink15948
- ↑ https://samudeparis.aphp.fr/spip.php?article573
- ↑ art. L 6311-1 du Code de la santé publique.
- ↑ Modernisation des Samu http://www.urgences-serveur.fr/Rapport-de-la-mission-DGOS,1638.html
- ↑ [PDF] « Réanoxyo - Evacuations sanitaires des théâtres d’opérations extérieures », sur sofia.medicalistes.fr (consulté le ).
Voir aussi
Bibliographie
- Sébasten M. (urgentiste), « Ce que je dois prendre en charge tous les jours en répondant au 15 (et ce ne sont pas des urgences) », Huffington Post, (lire en ligne)
Article connexe
Liens externes
- « Fiche technique : l'aide médicale urgente en France », sur ministère de la Santé
- « Samu/urgences de France », sur samu-de-france.fr
- « Urgences Online - campus numérique d emédecine d'urgence », sur urgences-serveur.fr (Université Paris V)
- Portail de la médecine
- Portail de la France
- Portail des premiers secours et du secourisme