Oscillateur Colpitts
L’oscillateur Colpitts, inventé par Edwin H. Colpitts, est l'une des nombreuses configurations possibles d'oscillateur électronique. Ses principaux atouts résident dans sa simplicité de mise en place ainsi que dans sa robustesse.
L'oscillateur de Colpitts est le dual de l'oscillateur Hartley. Dans la configuration de Colpitts, la fréquence d'oscillation est déterminée par deux condensateurs et une inductance, tandis que dans celle de Hartley, la fréquence est déterminée par deux inductances et un condensateur.
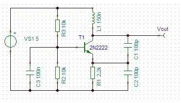
Exemple de montage
    
Le montage suivant se base sur un transistor NPN monté en polarisation par base commune. Sa fréquence est d'environ 58 MHz.

L'usage d'un transistor bipolaire est un exemple, un JFET ou MOSFET peut convenir, pourvu qu'il possède une bande passante suffisante. Il ne faut pas oublier de rajouter un condensateur de découplage entre les pôles + et - de l'alimentation, ce qui va refermer le circuit résonateur LC (sinon la résistance interne de l'alimentation et le câblage de liaison à l'alimentation vont faire partie de la boucle, ce qui va totalement perturber le fonctionnement).
Formules
    
La fréquence idéale d'oscillation est donnée par la formule suivante :
Ou, simplifiée :
où
Analyse
    

Une méthode d'analyse d'oscillateur est de déterminer l'impédance d'entrée d'un port d'entrée en négligeant tous les composants réactifs. Si l'impédance rapporte la limite de la résistance négative, l'oscillation est possible. Cette méthode sera employée ici pour déterminer des conditions de l'oscillation et de la fréquence de l'oscillation. Cette configuration modèle le circuit de collecteur commun dans la section ci-dessus. Pour l'analyse initiale, les parasites des éléments et les non-linéarités de dispositif seront ignorés. Ces limites peuvent être incluses plus tard dans une analyse plus rigoureuse. Même avec ces approximations, la comparaison acceptable avec des résultats expérimentaux est possible.
En ignorant la bobine, l'impédance d'entrée peut être écrite ainsi : Dans cet exemple, est la tension d'entrée et est le courant d'entrée. La tension est donnée par
Où est l'impédance de . Le courant reçu par est qui est la somme de deux courants :
Où est le courant reçu par le transistor. est un courant dépendant déterminé par :
Où est la transconductance du transistor. Le courant d'entrée est donné par
Où est l'impédance de .
L'impédance d'entrée apparaît comme deux condensateurs en série avec une limite intéressante, le qui est proportionnel au produit des deux impédances :
Si et sont complexes et ont le même symbole, sera une résistance négative. Si l'impédance pour et se substituent, est
Si un condensateur est relié à l'entrée, le circuit oscillera si l'importance de la résistance négative est plus grande que l'impédance du condensateur et de n'importe quels éléments parasites. La fréquence de l'oscillation est comme indiquée dans la section précédente.
Cet article est une traduction partielle de l'article de la wikipédia anglophone
Articles connexes
    
    
Notes et références
    
- Portail de l’électricité et de l’électronique