Densité asymptotique
En mathématiques, et plus particulièrement en théorie des nombres, la densité asymptotique (ou densité naturelle, ou densité arithmétique) est une façon de mesurer la « taille » de certains sous-ensembles d'entiers naturels. La densité d'un ensemble A peut être vue comme une approximation de la probabilité qu'un entier tiré au hasard dans un intervalle arbitrairement grand appartienne à A ; son étude fait partie de la théorie analytique des nombres.
Contexte
Il n'existe pas de probabilité uniforme sur l'ensemble des entiers naturels, car si chaque singleton avait la même probabilité p, d'après l'axiome d'additivité, l'ensemble aurait une probabilité infinie si p > 0, et nulle si p = 0 [1].
On montre même qu'il n'existe pas de probabilité sur vérifiant la propriété évidente intuitivement que la "probabilité" de l'ensemble des multiples d'un entier strictement positif a soit égale à 1/a (ou qu'il y ait une chance sur a qu'un entier soit multiple de a) [2],[3].
Par contre, il existe une probabilité uniforme sur tous les ensembles , ce qui motive les définitions suivantes.
Définitions
Un ensemble A d'entiers naturels est de densité asymptotique (où ) si la proportion des éléments de A parmi les entiers de 1 à n se rapproche asymptotiquement de quand n tend vers l'infini. Formellement, notant le nombre d'éléments de A entre 1 et n, la densité asymptotique de A, D(A), est définie par[4]
- (si cette limite existe).
Condition nécessaire et suffisante
Si A est fini, A est de densité nulle.
Si A est infini, soit la suite strictement croissante de ses éléments non nuls.
Alors :
- A est de densité nulle si et seulement si
- A est de densité si et seulement si .
Densités inférieure et supérieure
Avec les mêmes notations, on définit la densité supérieure asymptotique (ou simplement la densité supérieure) de A, D(A), par
- ,
où lim sup est la limite supérieure.
De même, la densité inférieure de A, D(A), est définie par
- , où lim inf est la limite inférieure.
A a une densité asymptotique si et seulement si les densités inférieure et supérieure coïncident, et alors .
Propriétés
Additivité finie
La densité asymptotique ne vérifie pas la propriété d'additivité dénombrable, mais elle vérifie celle d’additivité finie.
Soient A et B deux sous-ensembles de ;
S'ils sont disjoints et ont chacun une densité, alors a aussi une densité, et .
Plus généralement :
Si trois des quatre ensembles ont une densité, alors le quatrième aussi, et .
Ceci vient de ce que .
On en déduit que si la densité existe pour A, elle existe aussi pour le complémentaire cA de A dans , et que l'on a [3].
Invariance par translation
Si A possède une densité, alors aussi et [3].
Homothétie
Si A possède une densité, alors aussi pour tout et [3].
Exemples
- .
- Les sous-ensembles finis sont de densité nulle.
- L'ensemble des carrés parfaits est de densité nulle car (ou car ).
- Il en est de même de l'ensemble des nombres premiers car (ou car ) ; démonstration utilisant le théorème des nombres premiers, pour une démonstration élémentaire, voir ci-dessous.
- Les ensembles des nombres pairs et des nombres impairs ont pour densité 1/2.
- Plus généralement, l'ensemble des valeurs d'une suite arithmétique entière , a pour densité l'inverse de sa raison, soit 1/a.
- Si a est un réel , l'ensemble des parties entières a pour densité 1/a.
- Si est un entier > 0, l’ensemble des entiers > 0 premiers avec est de densité où est l'indicateur d'Euler[3].
- L'ensemble des entiers sans facteur carré a pour densité (voir à Théorème de Cesàro).
- L'ensemble des nombres abondants possède une densité[6], comprise entre 0,2474 et 0,2480[7].
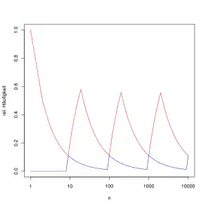
- L'ensemble (intervalles d'entiers) des nombres dont l'écriture en base b contient un nombre impair de chiffres est un exemple d'ensemble sans densité asymptotique ; il est en effet de densité inférieure et de densité supérieure .
Cet ensemble possède cependant une densité logarithmique (voir ci-dessous) égale à 1/2 (en effet, , et il y a essentiellement n termes de cette forme à sommer).

- Les ensembles (différence symétrique de l'ensemble précédent avec ) et fournissent un exemple de deux ensembles ayant une densité dont ni l'intersection, ni la réunion, ni les deux différences n'ont de densité [8].
- Un autre exemple d'ensemble sans densité est l'ensemble des nombres dont l'écriture en base b commence par le chiffre c ().
Il est en effet de densité inférieure et de densité supérieure (1/9 et 5/9 par exemple pour le chiffre 1 en base 10).
Cet ensemble possède cependant une densité logarithmique (voir ci-dessous) égale à , autrement dit, l'ensemble des entiers vérifie une loi de Benford logarithmique.
- Si est une suite équirépartie dans [0, 1] et si est la famille d'ensemblesalors, par définition, D(Ax) = x pour tout x.
Autres définitions
Densité de Banach
Une notion de densité un peu plus faible est celle de densité de Banach ; étant donné , elle est définie par
- .
Densité de Schnirelmann
La densité de Schnirelmann de est définie comme la borne inférieure de la suite ; bien qu'elle soit très sensible aux petits entiers de A (elle est par exemple nulle si A ne contient pas 1 puisqu'alors ), elle possède des propriétés intéressantes qui la rendent plus utile que la densité asymptotique en théorie additive des nombres.
Densité logarithmique
Des ensembles plus irréguliers peuvent être mesurés par leur densité logarithmique, définie par : on attribue le poids 1/k à l'entier k [1].
Cette densité se confond avec la densité asymptotique lorsque celle-ci existe[9], et on a vu ci-dessus des exemples d'ensembles sans densité asymptotique ayant cependant une densité logarithmique. On peut ainsi considérer qu'il s'agit d'un procédé analogue aux transformations permettant de calculer la somme d'une série divergente.
Exemple
Toute partie A telle que la série harmonique lacunaire converge a une densité logarithmique nulle. C'est le cas par exemple des ensembles de Kempner obtenus en ne conservant que les entiers ne comportant pas une séquence de chiffres donnée dans une certaine base.
La réciproque est fausse comme en témoigne l'ensemble des nombres premiers qui a une densité naturelle, donc logarithmique, nulle, et dont la série des inverses ne converge pas.
Densité zêta
Pour tout réel , et une partie de on définit , ce qu'il serait impossible d'écrire pour s = 1 à cause de la divergence de la série harmonique.
La densité zêta (du nom de la fonction zêta ) est alors définie par . Elle coïncide en fait avec la densité logarithmique[1],[4],[3].
Densité relative et densité analytique
Particulièrement dans l'étude d'ensembles de nombres premiers[10], on est amené à définir la densité asymptotique relative de A (inclus dans ) comme la limite (quand n tend vers l'infini) du quotient (nombre d'éléments de A ≤ n) / (nombre d'éléments de ≤ n). Dans sa démonstration du théorème de la progression arithmétique, Dirichlet a défini une densité plus précise, la densité analytique de A, par la formule :
(laquelle se confond avec la densité asymptotique lorsque cette dernière existe).
Exemple numérique
Désignant par le nombre premier de rang k, on déduit du fait que la densité des multiples de a vaut 1/a, le tableau suivant :
| Rang | Nombre premier | Densité des entiers divisibles par | Densité des entiers non divisibles par | Densité des entiers non divisibles par ,.., | Densité des entiers divisibles par au moins un premier entre et |
|---|---|---|---|---|---|
| k | |||||
| 1 | 2 | 50,0% | 50,0% | 50,0% | 50,0% |
| 2 | 3 | 33,3% | 66,7% | 33,3% | 66,7% |
| 3 | 5 | 20,0% | 80,0% | 26,7% | 73,3% |
| 4 | 7 | 14,3% | 85,7% | 22,9% | 77,1% |
| 5 | 11 | 9,1% | 90,9% | 20,8% | 79,2% |
| 6 | 13 | 7,7% | 92,3% | 19,2% | 80,8% |
| 7 | 17 | 5,9% | 94,1% | 18,1% | 81,9% |
| 8 | 19 | 5,3% | 94,7% | 17,1% | 82,9% |
| 9 | 23 | 4,3% | 95,7% | 16,4% | 83,6% |
| 10 | 29 | 3,4% | 96,6% | 15,8% | 84,2% |
| 11 | 31 | 3,2% | 96,8% | 15,3% | 84,7% |
| 12 | 37 | 2,7% | 97,3% | 14,9% | 85,1% |
| 13 | 41 | 2,4% | 97,6% | 14,5% | 85,5% |
| 14 | 43 | 2,3% | 97,7% | 14,2% | 85,8% |
| 15 | 47 | 2,1% | 97,9% | 13,9% | 86,1% |
| 16 | 53 | 1,9% | 98,1% | 13,6% | 86,4% |
| 17 | 59 | 1,7% | 98,3% | 13,4% | 86,6% |
| 18 | 61 | 1,6% | 98,4% | 13,2% | 86,8% |
| 19 | 67 | 1,5% | 98,5% | 13,0% | 87,0% |
| 20 | 71 | 1,4% | 98,6% | 12,8% | 87,2% |
| 21 | 73 | 1,4% | 98,6% | 12,6% | 87,4% |
| 22 | 79 | 1,3% | 98,7% | 12,4% | 87,6% |
| 23 | 83 | 1,2% | 98,8% | 12,3% | 87,7% |
| 24 | 89 | 1,1% | 98,9% | 12,2% | 87,8% |
| 25 | 97 | 1,0% | 99,0% | 12,0% | 88,0% |
Ce tableau se lit comme suit : la ligne pour k = 2 montre qu'en termes presque mathématiques (presque car une densité n'est pas une probabilité) on dirait qu'un entier a "une chance sur 3" de n'être divisible ni par 2 ni par 3, ou, ce qui revient au même, "deux chances sur 3" d'être divisible par 2 ou par 3 (ou par les deux). En termes courants, on dirait que "deux entiers sur trois sont pairs ou multiples de 3".
Et de même, en regardant le résultat pour k = 25 (p = 97) on dirait que " 88% des entiers sont divisibles par un nombre premier inférieur à 100".
Voir aussi
- Théorème de Cesàro qui établit que la densité asymptotique des couples de nombres entiers premiers entre eux est égale à .
- Théorème de Szeremedi, énonçant que tout ensemble de densité supérieure strictement positive possède des progressions arithmétiques de tout ordre.
- Conjecture d'Erdös sur les progressions arithmétiques.
- Liste de sommes d'inverses d'entiers.
Notes
- J.P. Delahaye, « Les entiers ne naissent pas égaux », Pour la Science - n° 421, (lire en ligne)
- (en) Dr. Jörn Steuding, « Probabilistic Number Theory », p. 9
- Antoine Hollard, « Probabilités et densités dans N* », Bulletin de l'Union Des Professeurs de classes préparatoires scientifiques, vol. 283, , p. 31-42 (lire en ligne)
- Diaconis 1974, p. 8
- (en) W. Narkiewicz, Number Theory, Pologne, World Scientific, (ISBN 9971-950-13-8, lire en ligne), p 80 et 81
- (de) H. Davenport, « Über numeri abundantes », Preuss. Akad. Wiss. Sitzungsber., vol. 27, , p. 830-837.
- (en) Marc Deléglise, « Bounds for the density of abundant integers », Experimental Mathematics, vol. 7, no 2, , p. 137-143 (lire en ligne).
- Diaconis 1974, p. 2
- A. Fuchs et G. Letta, « Le problème du premier chiffre décimal pour les nombres premiers », The Foata Festschrift. Electron, J. Combin. 3, n°2, (lire en ligne)
- Voir (en) Andrew Granville et Greg Martin, « Prime number races », American Mathematical Monthly, vol. 113, , p. 1–33 (JSTOR 27641834, lire en ligne)
Références
- (en) Cet article est partiellement ou en totalité issu de l’article de Wikipédia en anglais intitulé « Natural density » (voir la liste des auteurs).
- (en) Persi Diaconis, Weak and Strong averages in Probability and Theory of Numbers, Université Harvard, coll. « Thèse », (lire en ligne)
- (en) Melvyn Nathanson, Elementary Methods in Number Theory, Springer-Verlag, coll. « GTM », (ISBN 0387989129, zbMATH 0953.11002, lire en ligne)
- (de) H. H. Ostmann, Additive Zahlentheorie I, Berlin-Göttingen-Heidelberg, Springer-Verlag, coll. « Ergebnisse der Mathematik und ihrer Grenzgebiete (en) » (no 7), (zbMATH 0072.03101)
- (en) Jörn Steuding, « Probabilistic number theory »
- Gérald Tenenbaum, Introduction à la théorie analytique et probabiliste des nombres, Paris, Belin,
- Arithmétique et théorie des nombres